网站首页
企业简介
企业文化
企业活动
荣誉资质
政法资讯
高层速递
法治信息
法治陕西
法治观察
规章制度
立法动态
法律法规
政策文件
部门规章
法治在线
案例精选
法律杂谈
百家讲坛
法律茶座
文艺天地
律师之窗
文学作品
摄影艺术
书画精品
法治论坛
民情民意
回帖追踪
立此存照
陕西杂谈
关于我们
联系我们
招聘信息
广告招商
您当前所在位置:
主页
>
法治在线
>
百家讲坛
案例精选
法律杂谈
百家讲坛
法律茶座
2024:离婚案件中感情破裂的证据清单
发布时间:2024-08-05 18:15
|
来源:江城刘律
|
浏览次数:
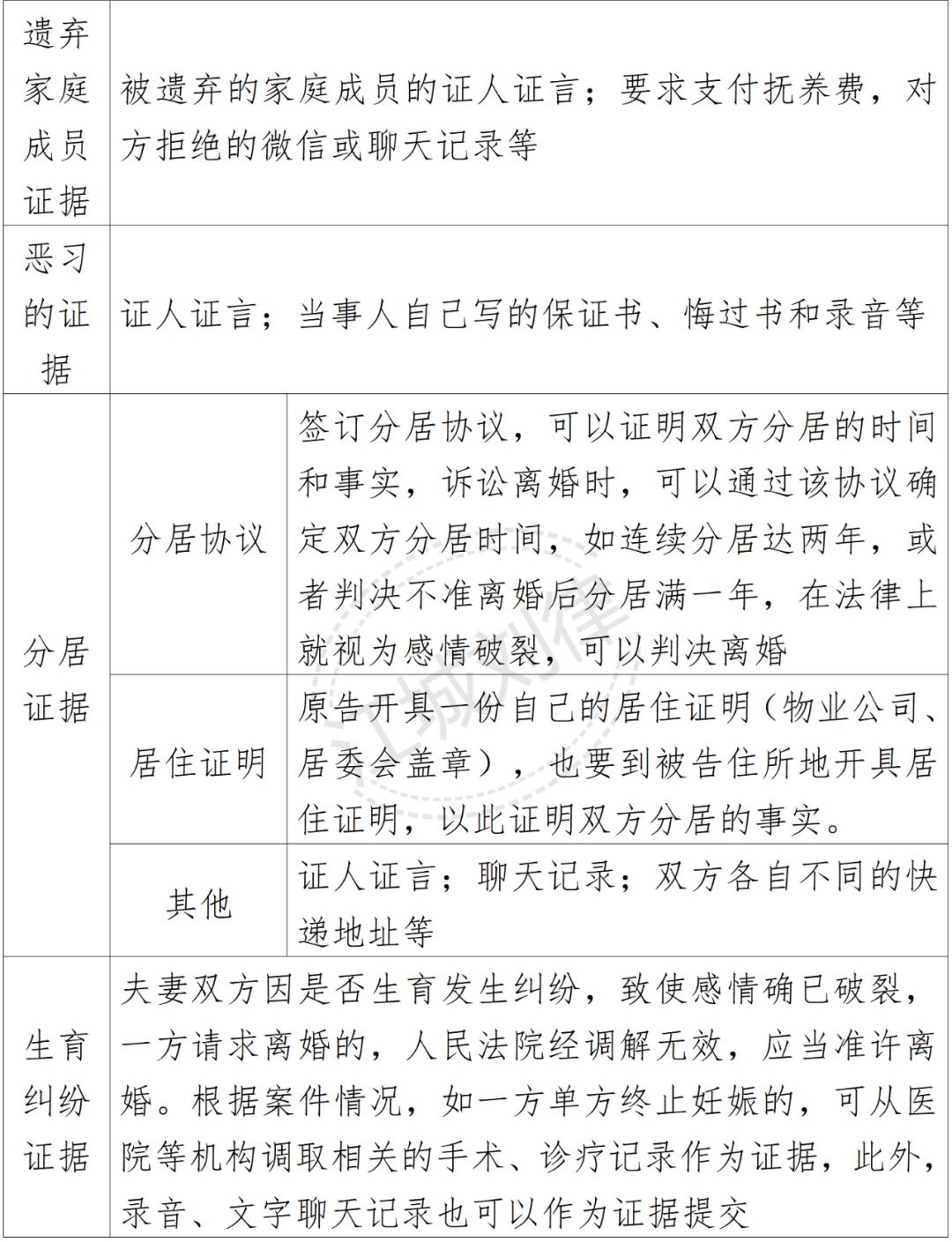
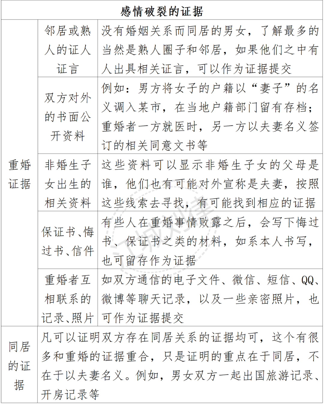
在离婚案件中,必须要提供感情破裂的证据才能达到离婚目的,
在某些离婚财产纠纷案件中,同样要证明一方存在过错,要求法官对无过错的一方在财产上进行照顾,这时,也要提交一些感情破裂方面的证据,
以下是作者整理的感情破裂的证据清单,以供参考:
上一篇:两高发布的30种常见罪名定罪量刑一览表|含2024.7.1起试行的7种
下一篇:2024收藏版:借条模板
陕西法帮法律咨询服务有限公司 版权所有
电话:13002990720 地址:西安市浐灞生态区田马路白杨寨小区6排17栋3单元101
备案号:
陕ICP备2023012646号
陕公网安备61019702000531
技术支持:
千秋网络
网站地图
扫一扫
关注于我们